
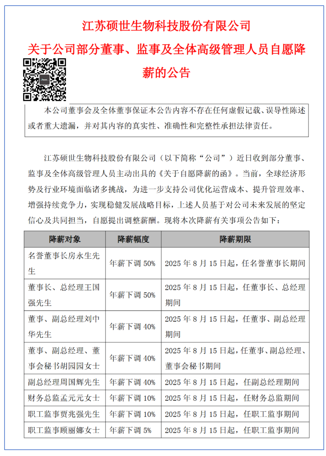
江苏硕世生物科技股份有限公司(以下简称“公司”)近日收到部分董事、监事及全体高级管理人员主动出具的《关于自愿降薪的函》。
是“主动与公司共度时艰、共谋长远发展的重要体现。”
不要多想。
另外,根据2025年硕世中期财报,拟每10股派34元现金红利。

结合2024年度高管持股情况,计算可得如下这张表:

董事长、副总同志牺牲太大了!
以上,纯属调侃,分红是上市公司主体股东的自主选择。
不要多想。

江苏硕世生物科技股份有限公司(以下简称“公司”)近日收到部分董事、监事及全体高级管理人员主动出具的《关于自愿降薪的函》。
是“主动与公司共度时艰、共谋长远发展的重要体现。”
不要多想。
另外,根据2025年硕世中期财报,拟每10股派34元现金红利。

结合2024年度高管持股情况,计算可得如下这张表:

董事长、副总同志牺牲太大了!
以上,纯属调侃,分红是上市公司主体股东的自主选择。
不要多想。