11月4日,国家卫生健康委办公厅正式印发《成人健康体检项目推荐指引(2025年版)》(以下简称《指引》),系统更新了成人健康体检的基本项目与慢性病风险筛查体系,进一步推动体检服务的标准化、个性化和科学化。



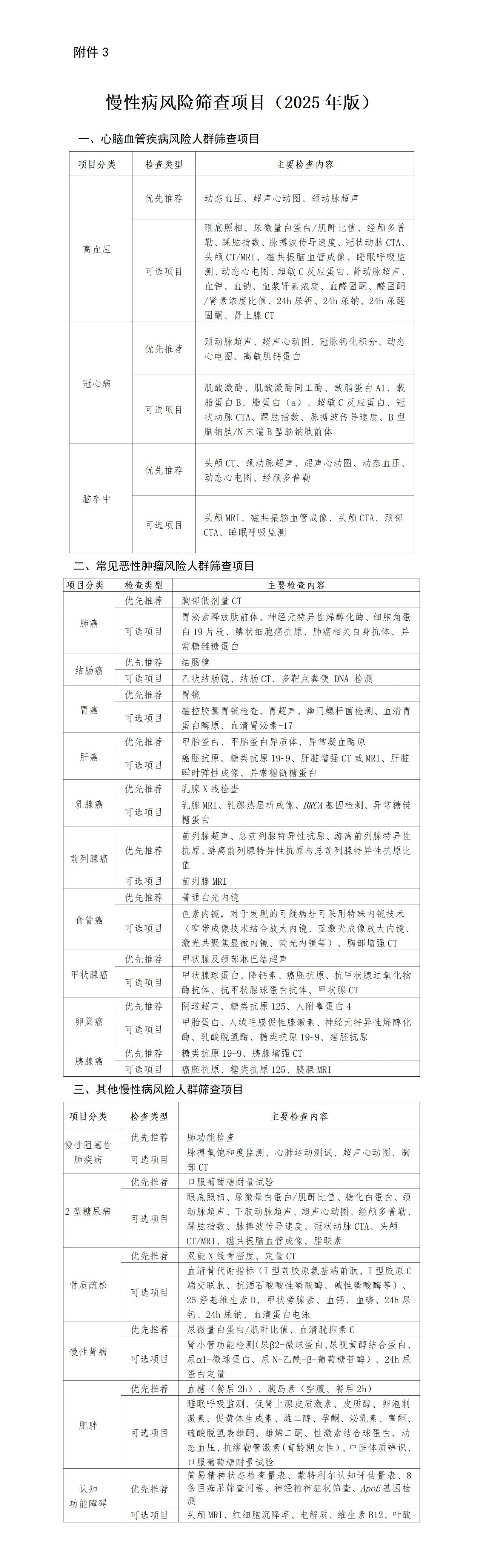
《指引》明确将基本体检项目与慢性病风险筛查项目分离,强调在基本检查基础上,结合问卷评估结果,为高风险人群提供更具针对性的深度筛查。这一变化显著提升了对心脑血管疾病、常见恶性肿瘤、糖尿病、慢性阻塞性肺疾病等慢性病,以及认知功能障碍的早期识别与干预能力。
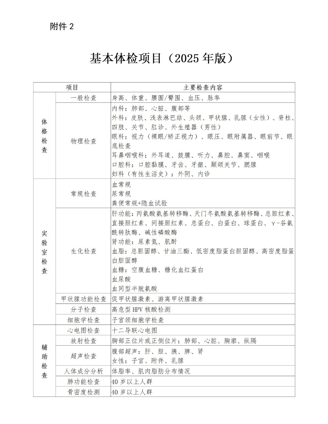
在实验室检查部分,《指引》所列项目覆盖了从常规检验到分子诊断的多个层次,包括:
常规检查:血常规、尿常规、粪便常规+隐血试验;
生化检查:肝功能、肾功能、血脂、血糖、血尿酸、血同型半胱氨酸等;
甲状腺功能:促甲状腺激素、游离甲状腺激素;
分子检查:高危型HPV核酸检测;
细胞学检查:子宫颈细胞学检查。
这些项目构成了IVD产品在体检场景中的核心应用,尤其在慢病风险筛查中,多项新型标志物被纳入“优先推荐”或“可选项目”,例如:
心脑血管风险:高敏肌钙蛋白、B型脑钠肽、超敏C反应蛋白等;
肿瘤筛查:甲胎蛋白异质体、异常凝血酶原、胃癌相关血清标志物(胃蛋白酶原、胃泌素-17)、肺癌自身抗体、BRCA基因检测等;
代谢与慢病:糖化白蛋白、尿微量白蛋白/肌酐比值、血清胱抑素C、骨代谢标志物等。
值得关注的是,本次《指引》显著加强了对脑健康与认知障碍的筛查推荐。根据配套发布的《常见慢性病风险评估指标》,推荐≥50岁人群应开展脑认知健康筛查,而对于伴有痴呆危险因素、认知障碍家族史及主观认知下降的人群,筛查年龄可提前至40岁。在筛查项目上,ApoE基因检测被列为“优先推荐”的分子检测项目,与简易精神状态检查量表(MMSE)、蒙特利尔认知评估量表(MoCA)等共同构成早期风险评估组合。此外,维生素B12、叶酸等营养状态及电解质水平的检测也被纳入“可选项目”,为探寻认知障碍的可干预因素提供了实验室依据。
业内专家指出,随着《指引》在全国范围内的推广实施,医疗机构对精准、高效、可及的IVD产品需求将显著提升。特别是在分子诊断(如ApoE、BRCA基因检测)、POCT(即时检测)、自身抗体谱、神经标志物及自动化生化免疫平台等领域,有望迎来新一轮技术升级与市场扩容。认知障碍筛查路径的明确,为血液生物标志物等IVD检测技术在脑健康领域的应用开辟了清晰的临床路径。
《指引》的发布,标志着我国健康体检从‘一刀切’向‘分层化、个性化’转变,其将认知障碍纳入常规风险评估是一大亮点。IVD企业应加快布局与慢病早筛、脑健康及遗传风险相关的高价值检测项目,推动从‘检测服务’向‘全生命周期健康管理解决方案’转型。









