新闻
--
新闻详情
刚刚!凯杰分子POCT胃肠道Panel获批上市!
2026-03-12
17386
作者: 锁炎
来源: 360Dx, 凯杰诊断
(纽约讯)Qiagen公司周二宣布,美国食品药品监督管理局已批准其QiaStat-Dx胃肠道检测组合在QiaStat-Dx Rise症候群分子检测平台上使用。

实验室现可在今年9月获FDA批准的自动化高通量检测系统QiaStat-Dx Rise上运行呼吸道及胃肠道检测组合。两个平台均采用实时荧光定量PCR技术,可通过单次检测识别引发相似症状的多种病原体,同时提供针对特定病原体群的"迷你"检测组合。

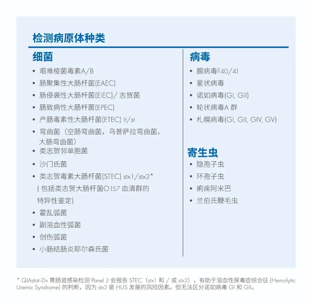
此次获批的胃肠道检测产品包括:QiaStat-Dx Gastrointestinal Panel 2(二代胃肠道检测组合),可从单份粪便样本中检测16种细菌、病毒及寄生虫病原体,涵盖具临床意义的产志贺毒素大肠杆菌亚型(如stx2f);以及QiaStat-Dx GI Panel 2 Mini B与Mini B&V(迷你B型与迷你B&V型检测组合),可针对性检测包括产志贺毒素大肠杆菌在内的五种消化道病原体。


QIAstat-Dx由一个操作模块以及一个或多个(最多4个)分析模块组成。模块化设计使平台具有可扩展性:1个操作模块最多可配比4个分析模块,连接电脑最多可同时控制8个分析模块。客户可根据实际情况定制或延展平台配置,操作模块和分析模块配比模式有:1:1、1:2、1:3、1:4多种选择。




QIAstat-Dx 全自动多重病原体核酸检测系统
据Qiagen介绍,该系统每次检测手动操作时间不足一分钟,约一小时即可出具检测结果。QiaStat-Dx系统可在同一反应中提供循环阈值和扩增曲线,为混合感染病例的判读提供更多参考依据。


参考资料:360Dx, 凯杰诊断

声明:本微信注明来源的稿件均为转载,仅用于分享,不代表平台立场,如涉及版权等问题,请尽快联系我们,我们第一时间更正。